首页 > 展会信息

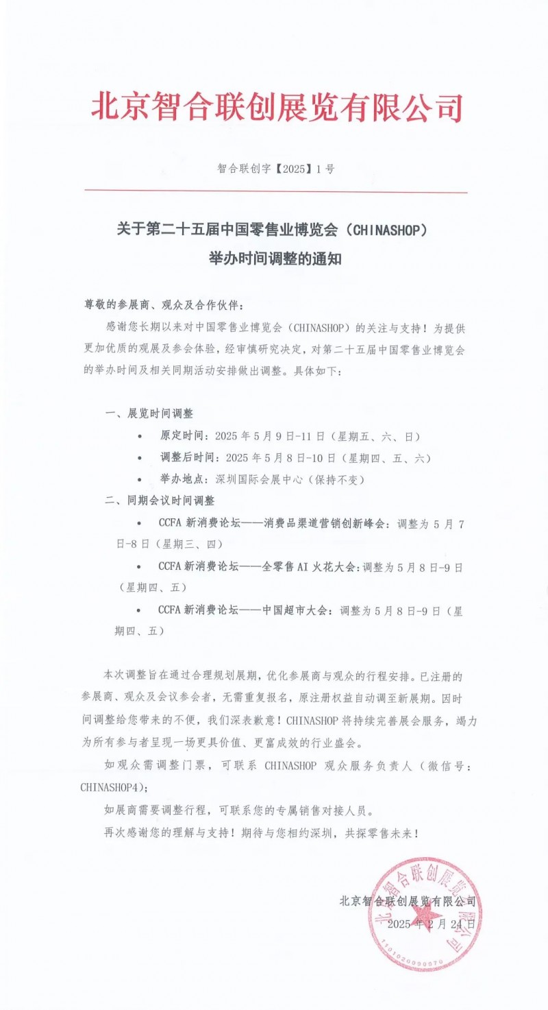
第二十五届中国零售业博览会调整至2025年5月8-10日举办

发布时间:2025/3/3 来源:中国零售业博览会

      为呈现更高质量的行业盛会,经组委会慎重研究决定,原定于2025年5月9-11日在深圳国际会展中心举办的第二十五届中国零售业博览会,将调整至2025年5月8-10日举办,地点不变。


      致全球零售业同仁:  


       为呈现更高质量的行业盛会,经组委会慎重研究决定,原定于2025年5月9-11日在深圳国际会展中心举办的第二十五届中国零售业博览会,将调整至2025年5月8-10日举办,地点不变。


附通知原文如下:


Baidu
taptap点点